新公民館(現在の公民館)建設について
−新公民館建設時の資料(資料提供:細川僖良さん・今井洋幸さん)−


 現在の公民館建設について、新築当時の自治会長今井洋幸さんと公民館建設委員で 会計担当だった細川僖良さんから資料の提供がありました。

 なお、新公民館の建設については『諏訪形誌』154ページをご覧ください。

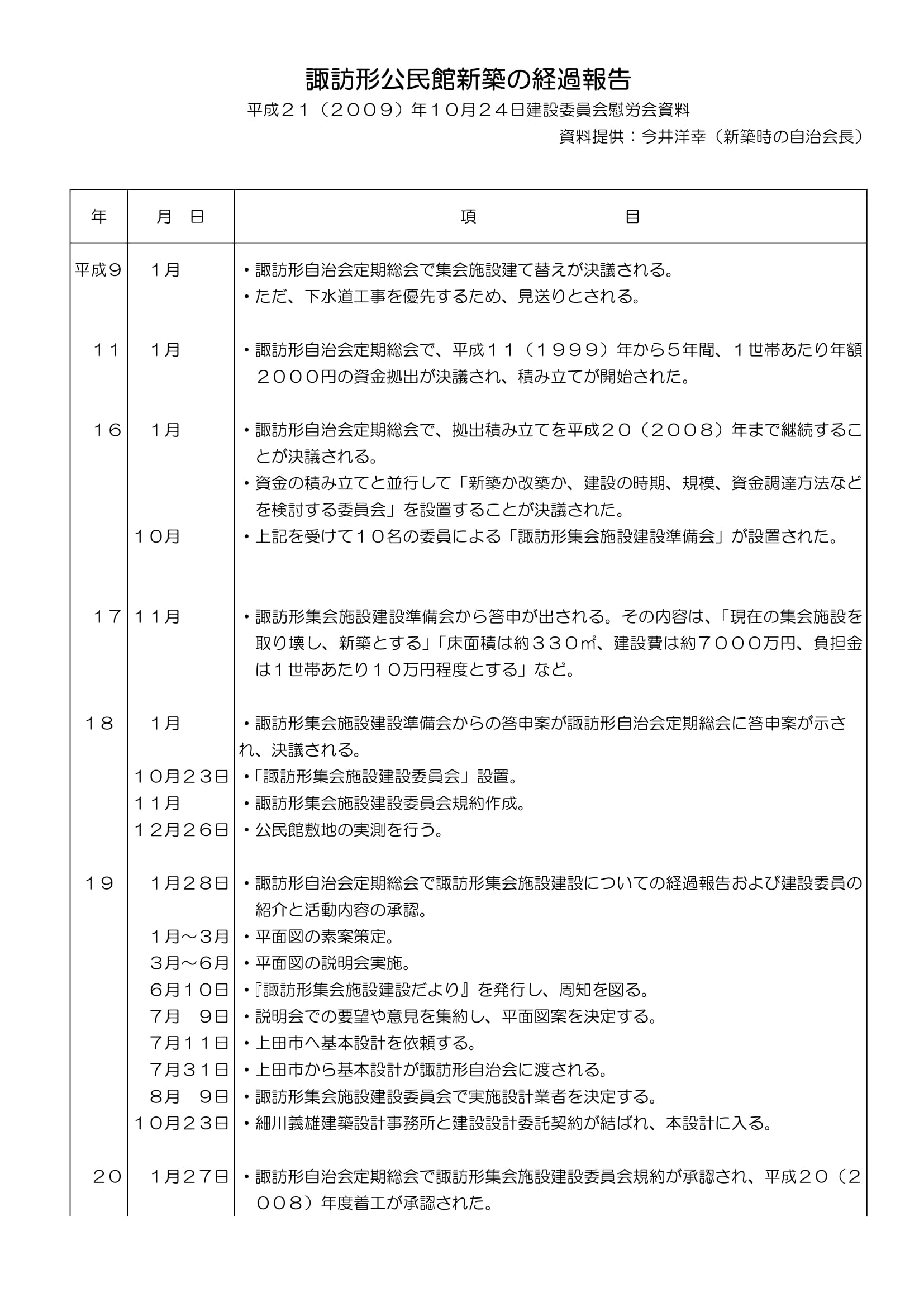
1.諏訪形公民館新築までの経過
2.新公民館着工から完成まで
3.諏訪形公民館 館内案内図
4.公民館建設会計決算書(平成20年度諏訪形自治会特別会計決算書)
5.旧諏訪形公民館さよならイベントの様子(『諏訪形公民館のあゆみ』より)




        
        
はじめに戻ります
        
        
はじめに戻ります
        
はじめに戻ります
        
        
はじめに戻ります
        
はじめに戻ります